天下3新门派视频曝光 能扛能打能加血隐身 |
决战幽都在即,6月17日《天下3》全新资料片“魔影幽篁”即将来袭!新资料片不只有新门派“幽篁国”、新跨服战场“昆仑试炼”、新副本掉落,还有《天下3英雄榜》豪掷千万为老玩家定制的0元账号翻新计划,上线即领!同时,《天下3》携手翻新合伙人联想,合力打造“电脑翻新行动”,玩家可以获得购机优惠券、礼包和免费申领电脑的机会!加入我们,一起“以魔之力,决战幽都”!
【新门派技能:能打能抗能加血隐身 团战里的熊孩子】
今天,我们为大家首度曝光幽篁国技能视频和详解。据悉新门派幽篁国物法双修,共拥有三系技能,具有超强的可塑性,策略延展面超乎想象。玩家可以根据自身的喜好和战斗特长,对其进行DIY式的自由培养。它的团队贡献能力很强,其加入必然会刷新势力战、团战乃至单挑的战斗体验,会为今后的各种玩法提供更广阔的策略空间天下3新门派视频曝光 能扛能打能加血隐身。
新门派技能演示

能打能抗能加血,还有隐身技能和死后的战斗技能。幽篁国真的能吊打十个幽都王吗?
纵观可见,新门派大部分技能是针对团队所做的设置,但有别于现有团战的控制与输出,该门派更强调在团战的时候为队友创建团战机会与空间天下3英雄榜。幽篁国的技能名称引经据典,有的充满诗情画意,有的充满肃杀气息,让人不寒而栗,而实际技能的释放更是炫酷非常。让我们一起来看看!

幽冥伞之玉碎九渊
1、青叶咒
本派系的技能及描述如下天下3新门派视频曝光 能扛能打能加血隐身。

青叶咒派系技能
本系技能解析:
A、新梢满林:自我加血的技能,同时也是幽竹叶的来源,建议在非进入战斗状态下先使用该技能攒满幽竹叶。该技能恢复的血量较低,关键时候想要补血还是神农或大红药来得给力。
注:幽竹叶的作用是增加技能效果,没有也可以,但是有的话会更强天下3英雄榜。与下面忘川水、浊血石的原理相似。
B、琼节高吹:增加移动速度的技能,使用后可以解除定身、迟钝状态,注意这里是解除,而不是免疫。
C、风玉敲秋这个技能的巧妙之处在于释放的目标是谁。若目标为敌方,则5秒后造成目标周围的AOE伤害;若目标为己方,则5秒后进行群疗天下3新门派视频曝光 能扛能打能加血隐身。因为有5秒的延迟,所以在判断释放对象的时候尤其重要。一般建议判断先团战时机再释放技能。
D、独坐幽篁和繁荫郁郁均属于保命技能,不同的是前者是常规性保命(有等于没有),后者是关键时候保命(只持续8秒)
E、残阴余韵:这个技能有2个作用,第一个是死后还能继续战斗,虽然只有5秒但很有可能帮助团队在5秒后扭转战局,第二个是根据自己存储的能量起来治疗友方或对敌方造成伤害和控制。
2、幽冥伞
本派系的技能及描述如下。

幽冥伞派系技能
本系技能解析:
A、阎罗司刑:常规AOE技能,同时也是忘川水的主要来源,建议CD一好就放;
B、孟婆斟汤:游戏内为数不多增加不良状态命中力的技能,同时也增加坚韧,减少被控;
C、钟馗怒撼:该技能最大的效果是将目标玩家击飞,同时有机率使对方进入DEBUFF,该技能在人群集中的时候使用效果明显。
D、秦广贯月:直线AOE伤害,还忽略对方的50%物防,是物理伤害玩家的最爱天下3英雄榜。最屌的是随机将玩家拉回并造成眩晕,如果能在拉回敌对后迅速集火秒之,可瞬间改写场上局面天下3新门派视频曝光 能扛能打能加血隐身。
E、府君勾魂:吸血类技能,如果搭配幽竹叶使用,最多可吸收95%的伤害转为自己生命。记得该技能找脆皮使用,因为伤害越高,转化为自己的生命越多。
F、玉碎九渊:群体AOE伤害,该技能若是在冲进敌方人群后使用可迅速帮助己方创造团战时机,同时配合己方队友的AOE技能将有奇效。
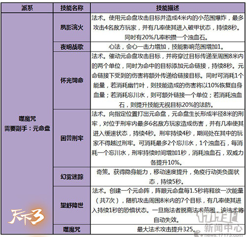
3、噬魔咒
本派系的技能及描述如下。

噬魔咒派系技能
A、夙影浣火:常规AOE小技能,同时也是浊血石的主要来源,建议CD一好就放;
B、夜明战歌:增加会心及技能影响范围,在使用AOE技能时,请记得提前使用该技能;
C、怀光饲命:该技能的描述较多,简单说起来就是,将敌对几个玩家的生命链在一起,任何一方受到伤害均使其它链内目标也受到伤害天下3新门派视频曝光 能扛能打能加血隐身。该技能是非常牛逼的AOE技能,建议在团战的时候使用;
D、困兽刑牢:在指定的位置生成出刑牢,刑牢内的人员无法出来,相当于困住刑牢内的敌对玩家。该技能困住后,配合友方的AOE可造成超高伤害;
E、幻雾迷踪:进入隐身状态,危机时候或准备发起团战前可使用;
F、望舒降世:AOE控制技能,搭配己方的AOE输出将可以造成大量AOE伤害。
【全新时装坐骑 成为国风万人迷】
大圣儿坐骑 乐享大荒
新推出的大圣儿坐骑和虎皮大圣满足了大家儿时和孙悟空同行同伴的心愿!两种外观,都十分萌动可爱!威武潇洒版的帅气大圣头戴金冠,身着铠甲,足蹬长靴,身后红色披挂迎风飘于空中;虎皮大圣则身穿毛茸茸的老虎套装,显得憨态可掬,萌劲十足。大圣立于金箍棒前端抬手凝视前方,带你乘风破浪,逐云而行天下3英雄榜。它们脚下踩着的如意金箍棒上祥云般的纹路雕刻细腻,双头金光闪闪,折射出耀眼刺目的光彩。此款坐骑的制作采用了领先技术,贴图、材质、光效还原效果都属一流!更特别的是,它们有三种不同的表情可以切换,分别是爱心、嘟嘴和耍酷,每一种表情都卖萌卖到人心坎里,从此调戏自己的坐骑也成了一种新玩法!这样可爱又酷炫的大圣儿坐骑,少侠你难道不想来一只与它共同游遍大荒吗?

大圣儿坐骑-嘟嘴表情

大圣儿坐骑-爱心表情

大圣儿坐骑-耍酷表情

虎皮大圣坐骑-嘟嘴表情
雾绡轻裾时装 沁爽夏日
此次6月17日的资料片推出正值暑假,盛夏炎炎,大荒献上全新时装雾绡轻裾,为男神女神们供应清凉一夏!精致时尚的剪裁完美地体现了女子妖娆柔美的身段和男性健硕的身躯,但轻盈如晨间薄雾般的洁白绡纱配上金边勾勒,让整套时装在显得性感的同时透出冷峻威严与高贵圣洁的气息天下3新门派视频曝光 能扛能打能加血隐身。金属质感的项链、挂坠、臂环、手镯与腰饰于细节处精心装点了整套时装,成为点睛之笔。可以想见这个夏天,这套时装必将引领大荒潮流新风尚!

新时装雾绡轻裾
与此同时,《天下3》全新资料片“魔影幽篁”公测进入倒计时,将于6月17日与玩家见面!新门派三系技能和更为丰富的玄修技能,等待各位大荒玩家去探索和体验!以魔之力,决战幽都!欢迎大家加入《天下3》国风幻想的全新世界!

| 相关搜索 | ||||||||||||||||||||||||||||||
|