外观特效分离 剑网3春季特效外装新金发抢先看 |
《剑网3》全新资料片“日月凌空”将于4月20日公测,万众期待的4月全新金发和两款特效外装今日曝光。同时,为了满足众多外观党的需求,“日月凌空”资料片开启后,除部分外观外,大部分特效外装及特效披风的动作特效将不再与外装绑定,侠士将可自由穿着外观展现动作特效了,一起先睹为快吧!
春季金发“浮生乐”
“沧海月明珠有泪,蓝田日暖玉生烟。”珍珠在中国已有上千年历史,除药用外,多为皇宫贵族装饰之用。而合浦珍珠,亦称南珠,更是以玉润浑圆、粒大凝重闻名于世,因历朝皆为官府直接控制开采导致流落民间数量极少,因此珍贵异常外观特效分离 剑网3春季特效外装新金发抢先看 。
全新春季金发“浮生乐”,以驰名中外的南珠作为设计主题,采用精湛匠工为每一颗南珠都量身打造出最合适的黄金配饰进行镶嵌,在彰显南珠原有光芒的同时,更让整个发式融为一体,金珠相映,富贵非凡。




成男发式采用束发高马尾设计,结构精致细节丰富,南珠居于正中光彩夺目;正太发式则采用了全新的比翼双飞金饰装扮,头顶的呆毛加上细长的麻花辫更显顽皮可爱;成女发式则在发量上大胆突破,及腰长发,精致垂髾和各种细节装饰打造出完美女神风范;萝莉发式则采用了大马尾设计,精巧的金冠发型和多个结构精细的金饰更显公主风范剑网3配装器。
春季特效外装亮相
两款全新特效外装同步上架,所有特效动作均采用真人动态捕捉完成,或潇洒写意,或娇俏可爱,不同体型均有独特表现。

特效外装“月凝清宵”,女装采用一体式剪裁设计,梦幻唯美,仙气十足;男款则是一身华美暗纹的劲款装束,并特别设计了缎带元素外观特效分离 剑网3春季特效外装新金发抢先看 。使用交互动作后,成男正太会展示吟诵《侠客行》的动作表现,而成女萝莉则会与蝴蝶飞花浪漫共舞。



特效外装“微草凌波”,以青夏舞衣为设计主题,款式轻快色彩鲜明。男装潇洒不羁,女装轻盈华美剑网3配装器。使用交互动作后,各个体型还将展示驭剑饮酒的高难度动作哦!


外观特效随心用
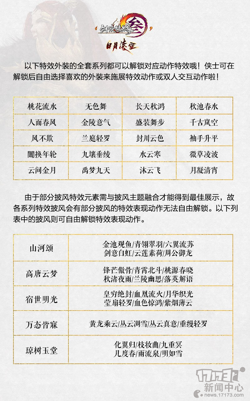
“日月凌空”资料片中,《剑网3配装器》首次实现了特效外观与特效表现动作的分离功能,除部分特效表现需与外装、披风主题元素绑定外,侠士现在可以自由穿着任意外观施展公主抱等表现动作特效了!


侠士获取特效外装或特效披风后,只需将其装备在身上,即可自动解锁对应的特效表现动作,此时无论侠士更换任意一套外观均可自由施展动作,不再收到外装的约束。想穿沧海间来个公主抱?没问题!“日月凌空”资料片中可解锁动作特效的详细外观信息详见下图哦!

侠士也可通过动作表现界面查询对应的特效外观和解锁信息,并可将已解锁的特效动作设置到交互动作快捷栏中方便使用。

| 相关搜索 | ||||||||||||||||||||||||||||||
|